您需要
1位 2位 3位
一般来说,个人人身意外险的价格在几百元到几千元之间。
个人人身意外险的价格因保险公司、保险金额、保险期限等因素而有所不同。
具体的价格取决于个人的需求和经济状况。
如果是一个年轻人,没有家庭负担,可以选择较低的保险金额和保险期限,价格相对较低。
如果是一个有家庭的中年人,可能需要购买较高的保险金额和保险期限,价格相对较高。
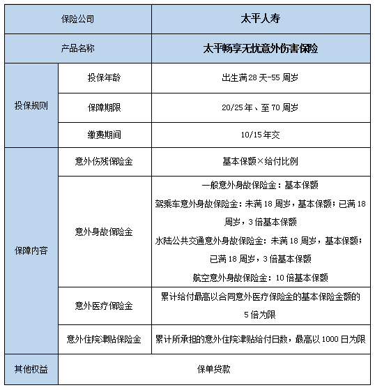
太平畅享无忧意外险

太平畅享无忧意外险是太平人寿承保的一款长期意外险,保障期可选20年、25年、保至70周岁,满足追求长期意外保障的人群。
作为一款长期意外险,缴费期可选10年交或15年交,一定程度上减轻了客户的缴费压力。
保障方面,涵盖了意外伤残保险金、意外身故保险金、意外医疗保险金、意外住院津贴保险金等责任,内容比较全面。
这款产品的性价比也很不错,30周岁男性投保,选择投保50 份,保至70周岁,选择15年交费,月交保险费只需要387.5元。
众安百万综合意外险2023

众安百万综合意外险2023保障范围广,包含意外伤害、意外医疗、交通意外以及意外救护车费用等保障。还可根据需求选择附加意外住院津贴责任。
该产品意外医疗0免赔且不限社保范围,出生满180天-65周岁可投保,投保家人越多越划算。
如果有多位符合投保条件的家人,建议由其中一人为其他人一起投保,最高可以省25%保费。
利宝户外无忧运动意外险

利宝户外无忧运动意外险是利宝保险承保的一款户外运动意外险,投保范围广泛,0-80周岁均可保,三档保障计划灵活选择。
这款产品涵盖了意外身故及伤残、意外事故医疗、紧急疾病医疗补偿、紧急医疗转运和送返、身故遗体送返、慰问探访费用补偿、个人随身财产等保障,内容比较全面。
价格方面,利宝户外无忧运动意外险有三种计划可选择,如果选择计划C,全年保障,需要780元。