您需要

1位 2位 3位
保险客服为您解答【多家对比更放心】

2024适合打工人的保险有哪些_2024打工人买什么保险

来源:保险海整理 浏览量:0 发布时间:2024-09-10 17:05  
导读:随着社会的发展,更多人会选择投保保险产品,来使自己在各方面得到更多的保障,因此保险公司也推出了更多的保险产品,提供更多不同的保障内容,来满足更多人的需求。那么,2024适合打工人的保险有哪些_2024打工人买什么保险。

2024适合打工人的保险有哪些?

  1、‌重疾险‌

  对于每日忙于工作的人群来说,重疾险是必备险种之一。它提供一次性给付大额赔偿金,用于支付医疗费用、康复费用、生活费用,并弥补收入损失,确保家庭能够正常运转。

  2、‌医疗险‌

  包括百万医疗险小额医疗险,用于对医保进行补充,解决生病后的高额医疗费用。百万医疗险主要解决严重疾病的高额医疗费用,而小额医疗险则用于日常的小病治疗。

  ‌3、意外险‌

  考虑到工作中发生意外事故的概率较高,意外险是必不可少的。它保障意外身故、意外伤残、意外医疗和猝死,为打工人提供全面的意外保障。

  4、‌定期寿险

  作为家庭的经济支柱,打工人需要定期寿险来为家人提供保障。在打工人身故时,保险公司会提供经济支持,帮助家庭度过难关。

2024适合打工人的保险有哪些_2024打工人买什么保险

2024打工人买什么保险?

  1、民生如意玖享终身重疾险(2024版)

  投保年龄:28天-60周岁

  保障期限:终身

  缴费期间:9年、19年、29年

  等待期:90天

2024适合打工人的保险有哪些_2024打工人买什么保险

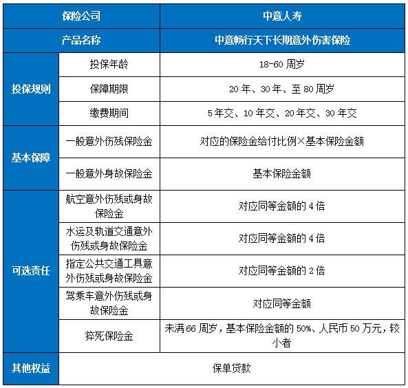
  2、中意畅行天下长期意外险

  投保年龄:18-60周岁

  保障期限:20年、30年、至80周岁

  缴费期间:5年交、10年交、20年交、30年交

2024适合打工人的保险有哪些_2024打工人买什么保险

  3、国富人寿定海柱5号定期寿险

  投保年龄:18-60周岁

  保障期间:10/20/30年、保至60/65/70/75周岁

  缴费期间:趸交、5/10/20/30年、交至60/65周岁

  等待期:90天

  免责条款:3条

2024适合打工人的保险有哪些_2024打工人买什么保险

打工人有必要买社保吗?

  打工人有必要买社保。

  1、社保的法律要求

  根据《中华人民共和国社会保险法》的相关规定,社保是国家强制实行的保险制度,用人单位和个人都有义务依法缴纳社会保险费。这意味着,对于打工族来说,如果与公司确定了劳动关系,那么社保是必须进行缴纳的,不缴纳社保是违法的。

  2、社保的保障作用

  社保包括基本养老保险、基本医疗保险、工伤保险、失业保险和生育保险等,这些保险制度共同为打工族在年老、疾病、工伤、失业、生育等情况下提供物质帮助。通过缴纳社保,打工族可以获得一定的保障,减轻因不可预见事件带来的经济负担。

  3、社保的长期利益

  对于打工族来说,缴纳社保不仅是一种义务,也是一种长期投资。例如,通过缴纳基本养老保险,个人在达到法定退休年龄时可以累计计算缴费年限,满足一定条件后即可按月领取基本养老金。这为打工族的未来生活提供了一定程度的经济保障。

版权声明:凡本网站注明“来源:保险海整理”的文章,版权均属保险海所有,如需转载,请按照相关规定获得授权。未经授权,禁止转载、摘编,如有违反,追究法律责任;资讯内容中如有提及保险产品信息仅供参考,具体请以保险公司官方正式条款为准;如有涉及信息准确性偏差,请联系保险海官方客服。
车险-车险报价-车险投保-保险海

行业聚焦

Insurance
高级保险顾问帮您量身定制方案

您需要

1位 2位 3位
保险客服为您解答【多家对比更放心】

Copyright ©2017-2026 保险海 版权所有

网站备案号: 闽ICP备16037912号 闽公安网备35020302001939号

保险海是一个网上买保险网站,推荐合适保险代理人、提供在线保险咨询服务。网站地图

买保险,保险咨询,欢迎拨打免费保险客服热线

0592-3119715