您需要

1位 2位 3位
保险客服为您解答【多家对比更放心】

北京人寿京康福宝A款重疾险(互联网专属)保什么?多少钱?

来源:保险海整理 浏览量:0 发布时间:2024-10-04 15:39  
导读:北京人寿京康福宝A款重疾险(互联网专属)是由北京人寿承保的重疾险。这款产品等待期为180天,等待期过后可享受重疾、中症、轻症等等疾病保障,还有两种可选保障。那么,北京人寿京康福宝A款重疾险(互联网专属)保什么?多少钱?

北京人寿京康福宝A款重疾险(互联网专属)投保规则

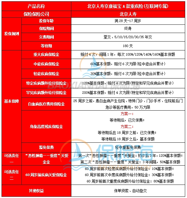
  投保年龄:满28天-17周岁

  保险期间:终身

  交费期间:趸交、5/10/15/20/30/35年交

  等待期:180天

北京人寿京康福宝A款重疾险(互联网专属)保什么?多少钱?

北京人寿京康福宝A款重疾险(互联网专属)保什么?

  如图所示:

北京人寿京康福宝A款重疾险(互联网专属)保什么?多少钱?

  基本保障:

  重大疾病保险金:赔付4次,间隔1年,每次100%/120%/140%/160%基本保额

  中症疾病保险金:60%基本保额,赔付6次为限(轻中症合并累计)。

  轻症疾病保险金:30%基本保额,赔付6次为限(轻中症合并累计)。

  特定疾病额外给付保险金:120%基本保额,赔付4次为限(特定和罕见疾病合并累计)。

  罕见疾病额外给付保险金:200%基本保额,赔付4次为限(特定和罕见疾病合并累计)。

  白血病医疗费用保险金:25周岁之前,患白血病产生住院、特殊门诊、门诊手术、住院前后门急诊等医疗费用,50万为限。

  身故高度残疾保险金:方案一:等待期后,已交保费;方案二:等待期后且18周岁之前,已交保费;等待期后18周岁之后,基本保额。

  豁免保费:轻中重豁免保费

  可选责任一:

  “恶性肿瘤——重度”关爱金:

  第一次“恶性肿瘤——重度”关爱金:初诊后3年,120%基本保额;

  第二次“恶性肿瘤——重度”关爱金:3年间隔,50%基本保额

  可选责任二:

  60周岁前疾病关爱保险金:

  60周岁前首次轻度疾病额外给付保险金:10%基本保额;

  60周岁前首次中度疾病额外给付保险金:30%基本保额;

  60周岁前首次重度疾病额外给付保险金:80%基本保额

北京人寿京康福宝A款重疾险(互联网专属)多少钱?案例

  李女士,31周岁,为自己0周岁的儿子投保北京人寿京康福宝A款重疾险(互联网专属),选择基本保障+所有可选保障。

  缴费期间:30年交;

  年交保费:1149.2元;

  基本保险金额:10万元;

  身故或高度残疾保险金:方案二。

  注:以上为案例演示,具体以条款/实际为准!

  以上就是“北京人寿京康福宝A款重疾险(互联网专属)保什么?多少钱?”的全部内容,希望对您有所帮助。

版权声明:凡本网站注明“来源:保险海整理”的文章,版权均属保险海所有,如需转载,请按照相关规定获得授权。未经授权,禁止转载、摘编,如有违反,追究法律责任;资讯内容中如有提及保险产品信息仅供参考,具体请以保险公司官方正式条款为准;如有涉及信息准确性偏差,请联系保险海官方客服。
车险-车险报价-车险投保-保险海

少儿险

Insurance
高级保险顾问帮您量身定制方案

您需要

1位 2位 3位
保险客服为您解答【多家对比更放心】

Copyright ©2017-2026 保险海 版权所有

网站备案号: 闽ICP备16037912号 闽公安网备35020302001939号

保险海是一个网上买保险网站,推荐合适保险代理人、提供在线保险咨询服务。网站地图

买保险,保险咨询,欢迎拨打免费保险客服热线

0592-3119715